为助力食物经济研究更好地服务党中央决策和国家战略需求,着力打造践行大食物观先行地,推进多元化食物供给体系构建,黑龙江省绿色食品科学研究院、东北农业大学经济管理学院拟于2024年12月12日在哈尔滨举办“2024践行大食物观构建多元化食物供给体系论坛暨《食物经济与管理》创刊号发布仪式”,现将有关事宜通知如下:
一、会议名称:2024践行大食物观构建多元化食物供给体系论坛暨《食物经济与管理》创刊号发布仪式
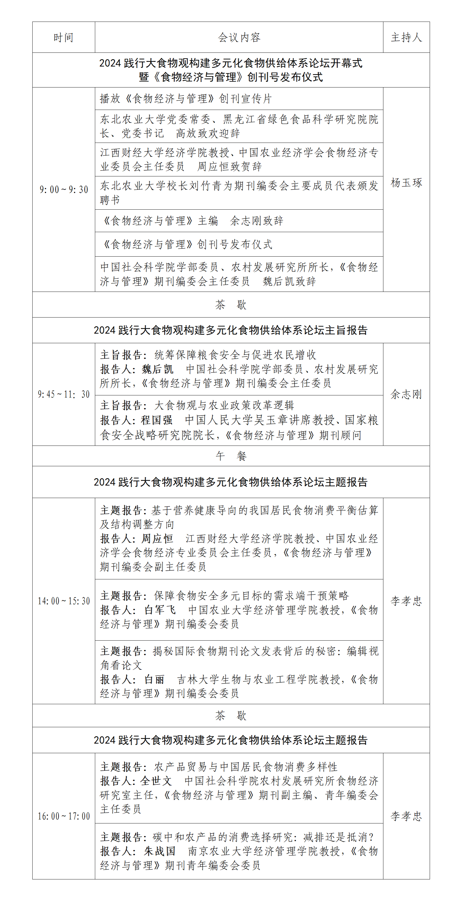
二、会议时间:12月12日(星期四)会期1天
三、会议地点:东北农业大学成栋楼13楼学术报告厅
四、组织单位:
主办单位:东北农业大学
支持单位:中国社会科学院农村发展研究所
承办单位:黑龙江省绿色食品科学研究院
东北农业大学经济管理学院
五、会议安排

黑龙江省绿色食品科学研究院
东北农业大经济管理学院
2024年12月10日
专家简介:


