为拓宽我校学生国际视野,深入体验世界顶尖学府的学术氛围,提升跨文化交际能力,我校现开启香港大学、香港科技大学、新加坡国立大学及南洋理工大学暑期交流项目报名,欢迎感兴趣的同学踊跃参加。
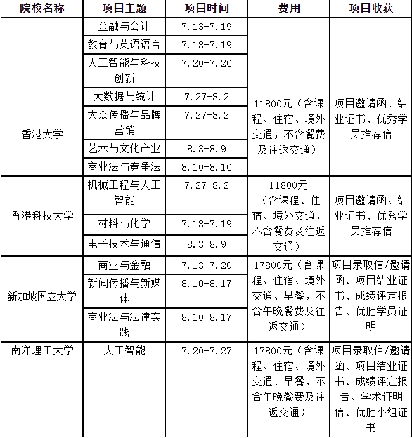
一、项目简介

二、申报条件
1、我校全日制在读本科生、研究生;
2、身体状况和精神状态适合参加线下国际交流项目;
3、热爱祖国,品质优良,无发表不当言论或违法记录;
4、符合项目要求的外语能力标准。
三、项目咨询与报名
咨询:欢迎下载附件1《东北农业大学2025年暑假世界名校交流项目介绍》了解详情。
张老师:17504547654(微信同号)
* 添加时请备注学校、学院、姓名
公老师:55190157
报名:请有意参与的同学下载并填写附件2《东北农业大学国(境)外交流申请表》并交至国际文化教育学院521办公室。
香港大学、香港科技大学报名截止日期:5月29日
新加坡国立大学、南洋理工大学报名截止日期:4月28日
国际交流合作处
2025年4月3日