11月21日,我校2020级博士研究生杨明宇以共同第一作者在国际顶级期刊美国国家科学院院刊(PROCEEDINGS OF THE NATIONAL ACADEMY OF SCIENCES OF THE UNITED STATES OF AMERICA,PNAS)(五年平均影响因子12.291)上在线发表了“拟南芥超级增强子的鉴定及功能验证”的研究论文,该研究在植物中首次定位和鉴定植物超级增强子,将超级增强子概念引入植物研究领域。
增强子是长度约200 bp非编码DNA序列,通过结合转录因子(Transcription factor)和辅助因子(Mediator)作用于对应的启动子上,增强基因表达的效率。与启动子相比,增强子调控基因表达不具有方向性,可以位于靶基因上游或下游,也可以位于靶基因内含子中。多数增强子只在细胞特定发育阶段或特定外界环境诱导下才激活或增强靶基因转录效率。因此,增强子决定基因在什么时间,在哪里,以何种水平进行表达,在基因表达调控中起决定性作用。2013年,Richard Young实验室基于当时哺乳动物增强子的研究基础,首次提出了“超级增强子”(Super Enhancer,SE)概念。超级增强子(SEs)是由连续排列的增强子串联形成的增强子簇,跨度可达8-20 Kb,具有更高的转录激活相关组蛋白修饰,富集高密度的转录因子和辅因子,调控基因转录能力更强,被认为在哺乳动物的细胞分化、免疫应答等重要生物学过程中发挥着重要调控功能。超级增强子自从发现以来就成为世界科技前沿的研究热点,但是植物超级增强子研究一直处于空白。
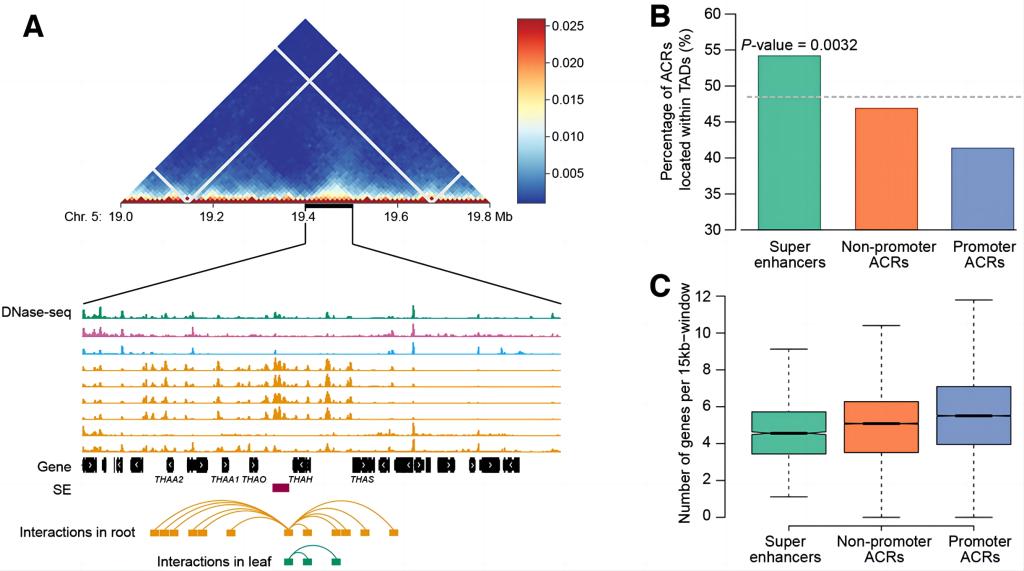
本研究利用拟南芥脱氧核糖核酸酶I敏感位点测序数据,在拟南芥全基因组范围内查找含有大的增强子簇的染色质开放区域,鉴定出749个候选超级增强子,最小的长度为1.5Kb。超级增强子所在基因组区域比其他启动子染色体开放区域对DNase I更敏感。超级增强子与拓扑关联域(TAD)紧密相关联(图1)。SEs及其预测靶基因与拟南芥器官和组织发育密切相关。这些研究结果证明拟南芥超级增强子与哺乳动物超级增强子具有相同的功能特征。在由五个基因组成thalianol生物合成基因簇(BGC)中间定位了一个长3578 bp超级增强子,并利用CRISPR/Cas技术创制超级增强子的突变体。超级增强子中131-157bp小片段缺失显著抑制基因簇中五个基因转录,导致拟南芥根明显变长(图2)。此外,SE区域中T-DNA插入也导致基因簇五个基因转录改变。本研究结果表明超级增强子在拟南芥组织发育特性相关基因表达和类操纵子基因簇基因共表达中发挥着重要作用。
美国密歇根州立大学博士后Hainan Zhao(赵海楠,现为中国农业大学研究员)是论文第一作者,东北农业大学杨明宇博士为论文共同第一作者。美国密歇根州立大学Jiming Jiang(蒋继明)教授为论文通讯作者,东北农业大学孟凡立教授(现为中科院东北地理与农业生态研究所研究员)和英国约翰英纳斯中心Anne Osbourn教授为论文共同通讯作者。该研究得到了国家重点研发计划和国家自然科学基金联合资助。

植物超级增强子与拓扑关联域(TAD) 紧密相关联

超级增强子调控类操纵子基因簇中基因共表达
论文信息如下:
Hainan Zhao#,Mingyu Yang#,Jade Bishop,Yuhan,Yihan Teng,Yingxue Cao,Brandon D. Beall,Shuanglin Li,Tongxin Liu,Qingxi Fang,Chao Fang,Haoyang Xin,Hans-Wilhelm Nützmann,Anne Osbourn*,Fanli Meng*,Jiming Jiang*.(2022).Identification and functional validation of super-enhancers inArabidopsis thaliana, Proceedings of the National Academy of Sciences.
www.pnas.org/doi/10.1073/pnas.2215328119
(供稿/农学院)