8月6日上午,2024年中国研究生乡村振兴科技强农+创新大赛第四届科技作品竞赛东北农业大学校内选拔赛工作落下帷幕。经学院审核推荐、校赛初评、校赛决赛等三个阶段,学校共有来自15个学院的82支队伍被推荐入围参加校内选拔赛。通过专家评审委员会综合评议、学校竞赛组委会审核,自然科学类、社会科学类、科技发明制作类等三个赛道共评选出一等奖15名、二等奖28名、三等奖39项,同时各赛道按评审成绩遴选出9支队伍晋级参加国家竞赛。现将获奖作品公示如下:
一、科技发明制作类
二、自然科学类


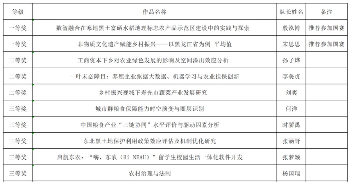
三、社会科学类
对上述公示情况如有问题,可在公示期内反映,反映情况和问题必须实事求是,对线索不清的匿名信和匿名电话,公示期间不予受理。
公示时间:2024年8月7日-8月9日
联系电话:0451-55191461、0451-55191539
研究生院
学生工作部
2024年8月7日